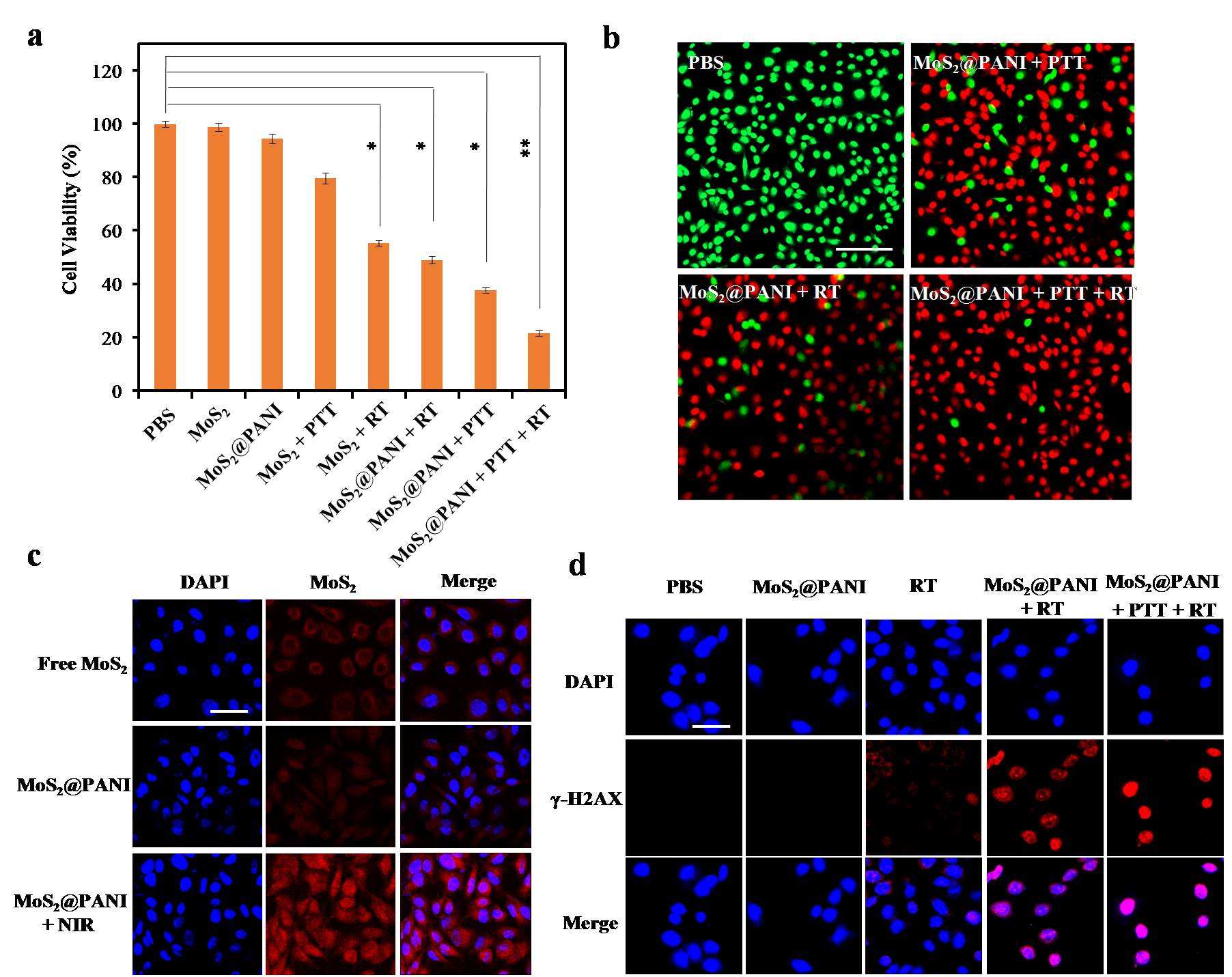
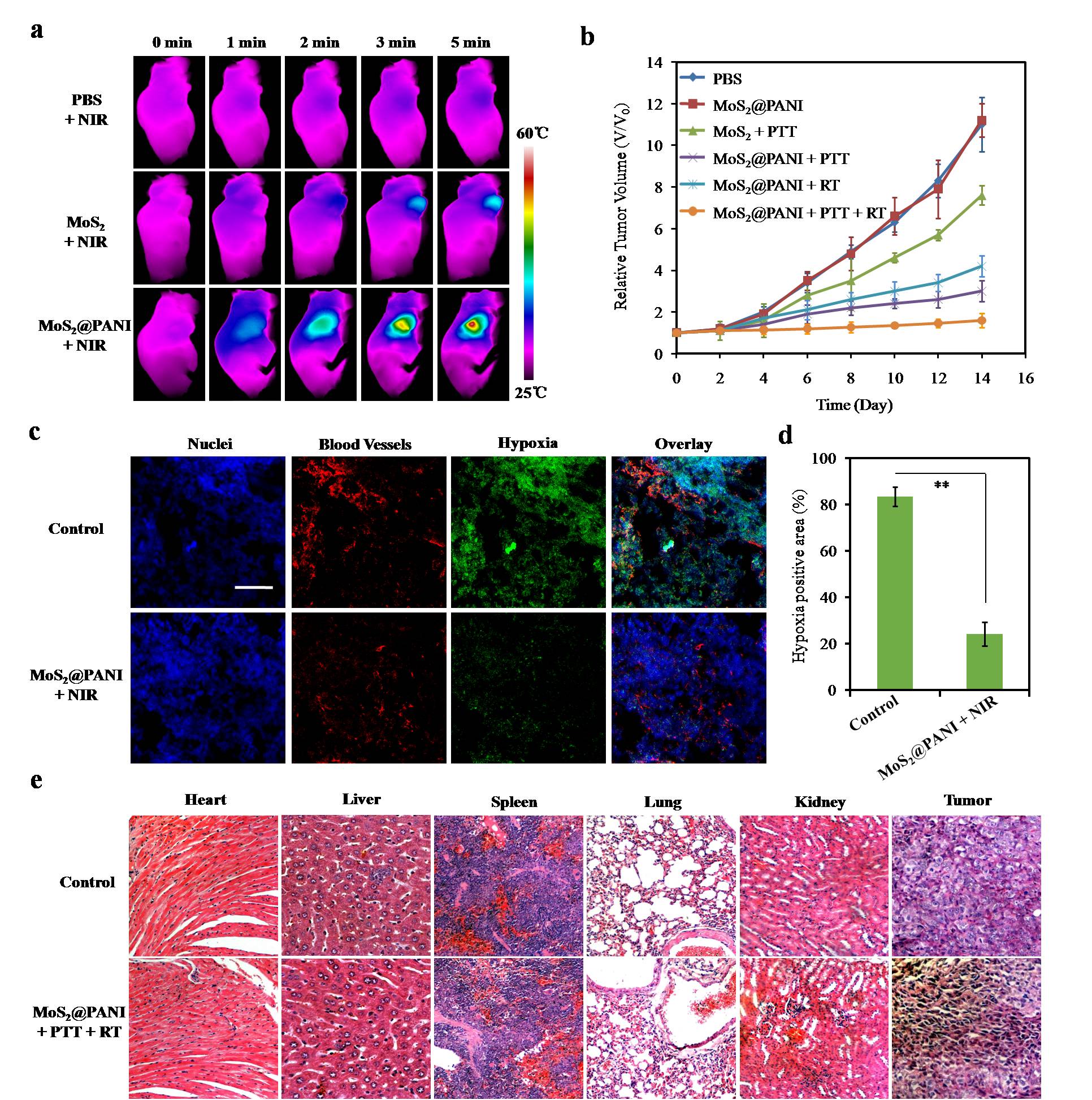
In September 2016, Dr. Nan Li’s group published the paper entitled “MoS2 Quantum Dot@Polyaniline Inorganic-Organic Nanohybrids for in Vivo Dual-Modal Imaging Guided Synergistic Photothermal/Radiation Therapy” in the ACS Appl. Mater. Interfaces. This paper was selected as the highlight article and roll displayed in the home page of the journal.


